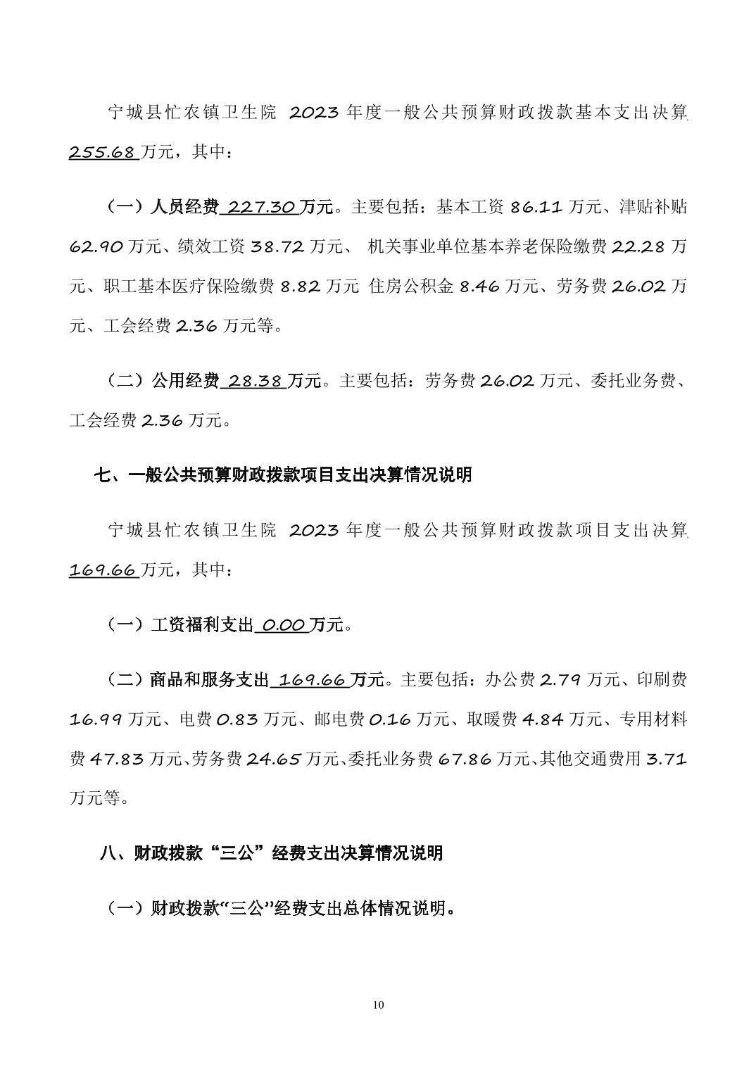
赤峰市人民政府
丨
欢迎访问赤峰市宁城县人民政府网站!
登录/注册
用户中心
蒙文版
无障碍浏览
网站首页
走进宁城
政务公开
办事服务
互动交流
搜本站
搜本站
搜平台
当前位置:
首页
>>
专题专栏
>>
财政资金专栏
2023年度宁城县忙农镇卫生院决算公开报告
发布时间:2024-08-27 16:59:56
来源:
忙农镇卫生院
分享:
X
附件:
宁城县忙农镇卫生院2023年决算总表.xlsx