赤峰市人民政府
丨
欢迎访问赤峰市宁城县人民政府网站!
登录/注册
用户中心
蒙文版
无障碍浏览
网站首页
走进宁城
政务公开
办事服务
互动交流
搜本站
搜本站
搜平台
当前位置:
首页
>>
专题专栏
>>
财政资金专栏
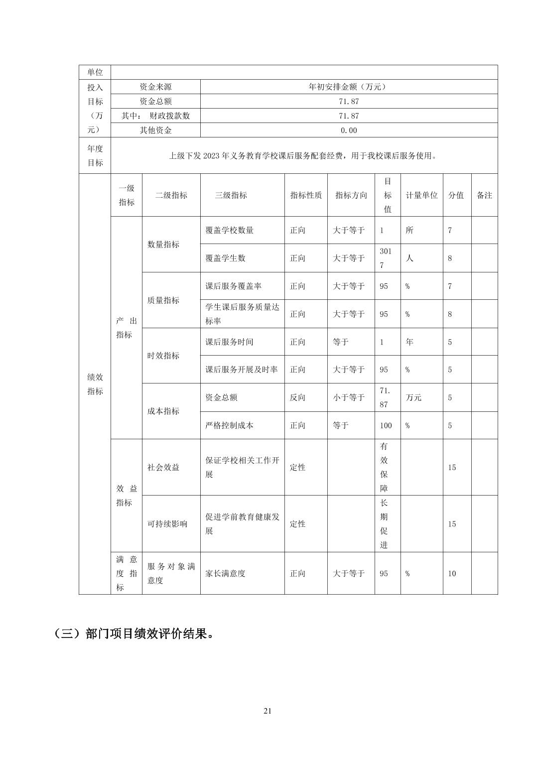
2024年度宁城县天义第三实验小学公开(决算报告)
发布时间:2025-08-20 10:15:00
来源:
宁城县天义第三实验小学
分享:
X
附件:
86150429144--宁城县天义实验小学(决算分表).xlsx