赤峰市人民政府
丨
欢迎访问赤峰市宁城县人民政府网站!
登录/注册
用户中心
蒙文版
无障碍浏览
网站首页
走进宁城
政务公开
办事服务
互动交流
搜本站
搜本站
搜平台
当前位置:
首页
>>
专题专栏
>>
财政资金专栏
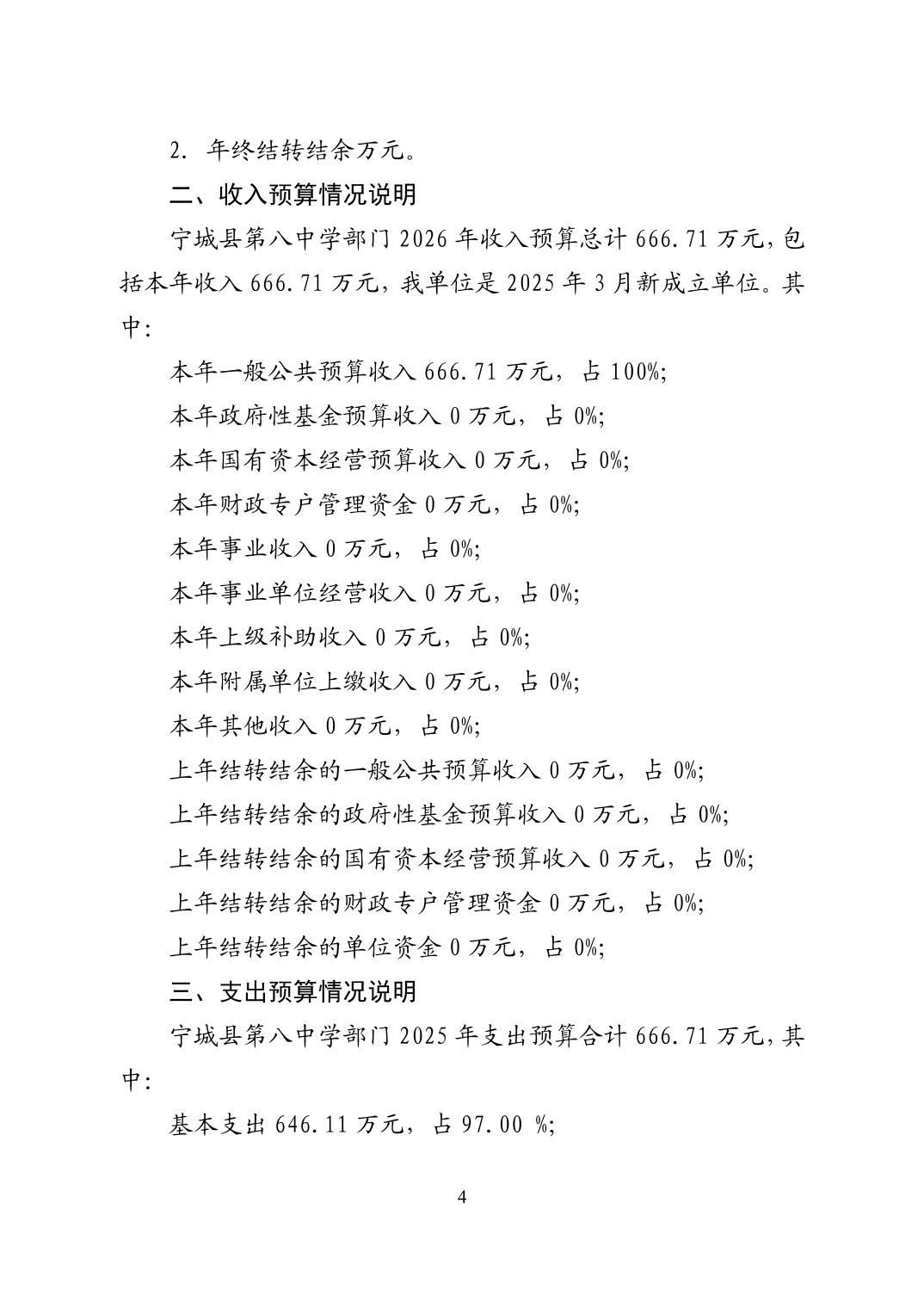
2026年度宁城县第八中学部门预算公开
发布时间:2026-02-04 18:00:00
来源:
宁城县第八中学部
分享:
X
附件:
宁城县第八中学2026年部门预算公开表.xlsx